News2021-08-16T09:45:00+02:00

Arbeitsbericht aus dem Use Case 2: „Datengetriebenes vernetztes Qualitätsmanagement“

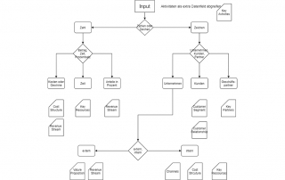
Erster Arbeitsbericht aus der Erfolgsgeschichte 2: „Datengetriebenes vernetztes Qualitätsmanagement“ Ausgangssituation Abbildung 1: Zukunftsbild Miele Qualitätsmanagement Business unit Laundry (Aussschnitt)Erstellt mit Unterstützung von Visual Facilitators GmbH, Susanne Ferrari, 2020 In welche Richtung soll sich der Bereich Qualitätsmanagement entwickeln oder weiterentwickeln, um die erlebte Qualität beim Kunden [...]

By |September 8th, 2021|Categories: Blog, Miele|0 Comments

Arbeitspaket 3 – Nutzen von Prozessdaten für Analysen des Geschäftsmodells

Zweiter Arbeitsbericht aus dem Leistungsbereich „Entwicklung neuer Kollaborationsmöglichkeiten und Geschäftsmodelle“ - Nutzen von Prozessdaten für Analysen des Geschäftsmodells In diesem Leistungsbereich werden Konzepte und Lösungen zur kollaborativen Geschäftsmodellentwicklung und -adaption auf Basis von Datenanalysen entwickelt. Zusammen mit den Anwendungspartnern wurde eine konzeptionelle Ausarbeitung entwickelt, die als Grundlage zur [...]

By |September 2nd, 2021|Categories: Blog, DFKI|0 Comments

WhitePaper mit einer Interviewstudie zum Erfolgsfaktor Mensch in Data Science Projekten ist publiziert

WhitePaper: Eine Interviewstudie zum Erfolgsfaktor Mensch in Data Science-Projekten Wie wird die Anwendung von Data Science (DS) akzeptiert und erfolgreich genutzt? Wie reagiert der Mensch in der Arbeitswelt auf das Thema DS und Künstliche Intelligenz? Anhand einer qualitativen Befragung von über 50 Fach- und Führungskräften im Rahmen [...]

By |August 16th, 2021|Categories: Latest Publications, Mosaiic|0 Comments

Erster Arbeitsbericht aus der Erfolgsgeschichte 8 „Roll-Out Strategien für Data Analytics im Dreiklang von Technik, Organisation und Mensch“

Erster Arbeitsbericht aus der Erfolgsgeschichte 8 „Roll-Out Strategien für Data Analytics im Dreiklang von Technik, Organisation und Mensch“ Ziel des Use Case 8 ist die Definition eines modularen Vorgehensmodells zur Unterstützung der Einführung (Idee bis produktivem Einsatz) von Data Analytics im Dreiklang Mensch, Technik und Organisation. Das Vorgehensmodell [...]

By |August 16th, 2021|Categories: Blog, Mosaiic|0 Comments

Arbeitsbericht: Einblicke in den Leistungsbereich „Analysemodule und Konfiguration“ – Integration und Visualisierung

Zweiter Arbeitsbericht aus dem Leistungsbereich "Analysemodule und Konfiguration" - Integration und Visualisierung Das Ziel im Leistungsbereich „Analysemodule und Konfiguration“ ist die Entwicklung und Umsetzung von Teillösungen des Referenzbaukastens zur wertschaffenden, kompetenzorientierten Kollaboration in Wertschöpfungsnetzwerken. Dieser Bericht beschreibt den Arbeitsstand der Entwicklung eines Moduls zur individualisierbaren, automatisierten Erzeugung von [...]

By |Juli 19th, 2021|Categories: Blog, Institut für Produktionssysteme|0 Comments

Arbeitsbericht „Geschäftsmodellentwicklung“ – Analyse von Social Media Texten

Erster Arbeitsbericht zu Erfolgsgeschichte 7 "Geschäftsmodellentwicklung" - Integration von Social Media Bewertungen Heute tauschen Menschen ihre Gedanken und Meinungen auf unterschiedlichen Social-Media-Plattformen, auf Online-Marktplätzen, Webshops und Foren aus. Sie geben dabei bewusst oder unbewusst Bewertungen von Produkten, Marken und Dienstleistungen ab. Für Unternehmen ist die Kenntnis der Einstellung [...]

By |Juli 19th, 2021|Categories: Blog, DFKI|0 Comments
Go to Top